Задачи
Оформление чертежей согласно ЕСКД и ЕСТД
Расчет зубчатых передач, сосудов и аппаратов
Ускорение и упрощение проектирования машиностроительных объектов
Создание библиотек пользовательских элементов
Преимущества продукта

Гибкость настроек
Удобная работа благодаря широким возможностям настроек. Инструменты оформления конструкторской и технологической документации можно адаптировать в соответствии с требованиями внутреннего нормоконтроля предприятия, учитывая правила ЕСКД и ЕСТД
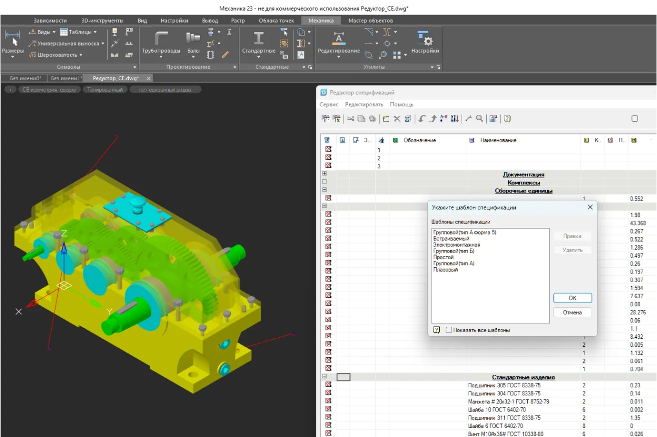
Автоматическое создание спецификаций
Обширный функционал для автоматического создания спецификаций по ГОСТу: простой, встраиваемой, электромонтажной, плазовой, групповых типов А и Б. Широкий спектр настроек позволяет учитывать особенности подготовки спецификаций на различных предприятиях, а также создавать пользовательские спецификации


Библиотеки параметрических объектов
Большой выбор параметрических стандартных элементов (ГОСТ, ОСТ, DIN и ISO). В сочетании с возможностью создания пользовательских типовых элементов это позволяет значительно сократить сроки разработки проекта, максимально уменьшить объем рутинной работы и полностью сконцентрироваться на инженерном творчестве
